
关于韩国版权登记程序分析报告
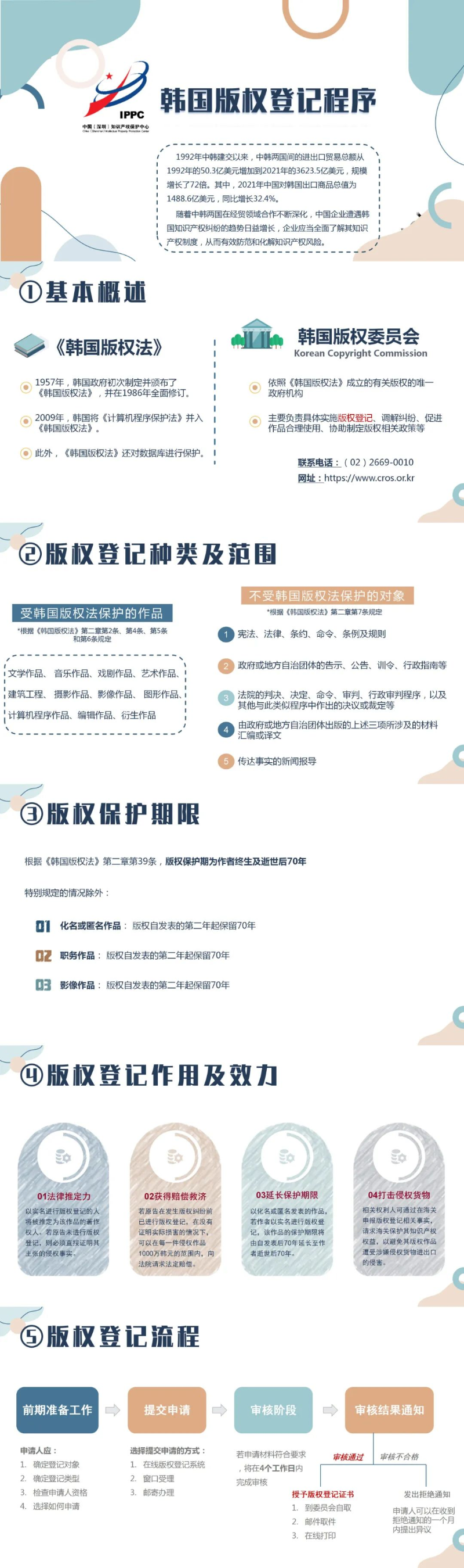
1992年中韩建交以来,中韩两国间的进出口贸易总额从1992年的50.3亿美元增加到2021年的3623.5亿美元,规模增长了72倍。其中,2021年中国对韩国出口商品总值为1488.6亿美元,同比增长32.4%。随着中韩两国在经贸领域合作不断深化,中国企业遭遇韩国知识产权纠纷的趋势日益增长,企业应当全面了解其知识产权制度,从而有效防范和化解知识产权风险。本报告将重点介绍韩国版权登记程序,主要从韩国版权概述、版权登记种类及范围、版权保护期限、登记作用及效力、登记流程五个方面进行分析,供相关企业参考。
一、韩国版权概述
近代意义上较为完整的韩国知识产权保护法律体系建立于二十世纪五、六十年代。1957年,韩国政府初次制定并颁布了《韩国版权法》,并在1986年全面修订。2009年,韩国将《计算机程序保护法》并入《韩国版权法》,此外,《韩国版权法》还对数据库进行保护。
韩国版权委员会(Korean Copyright Commission,以下简称“版权委员会”)是依照《韩国版权法》成立的有关版权的唯一政府机构,主要负责具体实施版权登记、调解纠纷、促进作品合理使用、版权保护的国际合作、推广版权研究和教育保护、协助制定版权相关政策,以及版权使用费的比例和数额等。应注意的是,韩国版权由文化体育观光部进行确权,而版权登记权限由文化体育观光部委托给版权委员会实施。以下是版权委员会的联系方式:
网址:https://www.cros.or.kr
二、韩国版权登记种类及范围
《韩国版权法》和版权委员会官网均列明了受版权法保护且能够进行版权登记的作品,以及不受韩国版权法保护的对象。
(一)受韩国版权法保护的作品
根据《韩国版权法》第二章第2条、第4条、第5条和第6条规定,可获得韩国版权保护的作品包括文学作品、音乐作品、戏剧作品、艺术作品、建筑作品、摄影作品、影像作品、图形作品、计算机程序作品等(表1)。通过对原作品的翻译、整理、改造、改编、视频制作等方式制作的二次作品,以及在素材的选择或整理上具有创造性的编辑作品可作为独立作品受到保护,但该保护不影响原著作权人的权利。
表1 受韩国版权法保护的作品种类
(二)不受韩国版权法保护的对象
根据《韩国版权法》第二章第7条规定,不属于版权法保护范畴的对象有以下种类:
三、韩国版权保护期限
《韩国版权法》第二章第39条规定了版权保护期限的一般规则,即版权保护期为作者终生及逝世后70年,特别规定的情况除外(表3)。对于共同创作的作品,版权保护期为共同作者终身,并自最后一位合作作者逝世后保留 70 年。《韩国版权法》第二章第40条至第43条规定了化名或匿名作品、职务作品和影像作品的版权保护期限(表3)。
表3韩国版权保护期限及作品类型
四、韩国版权登记作用及效力
根据《保护文学和艺术作品伯尔尼公约》和《韩国版权法》,当作品以某种实质性形式固定后版权自动产生。然而,通过《韩国版权法》所赋予的以下法律效力,版权登记可以更好的保护相关权利人的知识产权,并有助于解决因版权归属而造成的纠纷。
1.法律推定力
根据《韩国版权法》第二章第53条规定,以实名进行版权登记的人将被推定为该作品的著作权人。在创作之日或第一次发表之日登记版权的作品将被推定为在登记的日期所创作或第一次发表。根据《韩国版权法》第九章第125条规定,侵犯已登记版权的作品,将推定其行为是侵权行为;若原告未进行版权登记,则必须直接证明其主张的侵权事实。
2.获得赔偿救济
在民事诉讼中,原告必须证明实际损害以获得相应赔偿。根据《韩国版权法》第九章第125条规定,若原告在发生版权纠纷前已对作品进行版权登记,在没有证明实际损害的情况下,可以在每一件侵权作品1000万韩元(以盈利为目的的故意侵权行为是5000万韩元)的范围内,向法院请求相应金额的法定赔偿。
3.延长保护期限
根据《韩国版权法》第二章第40条规定,以化名或匿名发表的作品,若作者以实名进行版权登记,该作品的保护期限将由自发表后70年延长至作者逝世后70年(详见“韩国版权保护期限”)。
4.打击侵权货物
在韩国登记版权可以在货物通关阶段对知识产权进行有效保护,相关权利人可通过在海关申报版权登记相关事实,请求海关保护其知识产权权益(包括禁止侵权作品出入境、扣押侵权作品等),以避免其版权作品遭受涉嫌侵权货物进出口的侵害。韩国海关将知识产权备案的相关业务委托给了韩国贸易关联知识产权保护协会(Trade Related IPR Protection Association,简称TIPA),相关权利人可在TIPA向韩国海关进行版权登记的备案。
TIPA网址:http://www.e-tipa.org → 点击“知识产权海关申报”(位于页面顶部)。
五、韩国版权登记流程
韩国版权登记流程主要包括四个步骤:前期准备工作、提交申请、审核阶段、审核结果通知(如下图所示)。外国人在韩国申请版权登记的流程与 本地人基本相同。若外国申请人是自然人,需提供真实有效的护照复印件;若外国申请人是法人,需提供确认外国法人实体的文件(例如公证过的营业执照等)。应注意的是,申请版权登记的作品复制件可以是任何国家的语言,但申请文件必须用韩文填写,因此建议不精通韩文的外国申请人指定韩国当地的代理人或代理机构进行版权登记。

(一)前期准备工作
版权登记类型较多,包括作品登记、邻接权和发表权登记等。由于版权登记的原则是“一作品一登记”,必须按照登记作品的数量及种类提交申请。因此,在版权委员会进行登记前,申请人应确定登记类型和事项。
1.登记类型
登记类型主要包括作品版权(著作权人对作品的权利)、邻接权(邻接权人所拥有的与版权有关的权益,如表演、唱片、广播等)、数据库创建者的权利(数据库创建者对数据库的权利)、发表权(发表作品的权利)和独家出版权(独家出版作品的权利)。
2.登记事项
可登记事项包括权利登记(如作品版权/邻接权/数据库出构建者的权利等)、权利变更登记以及登记信息变更。
(二)提交申请
申请人可通过在线系统、邮寄或线下窗口方式办理版权登记,并根据登记版权的作品类型及方式缴纳相关费用(表4)。
表4 韩国版权登记收费标准
1. 在线版权登记系统
申请人可登录版权委员会网站(https://www.cros.or.kr),在进行登录/注册后,根据版权登记的作品类型,进入在线版权登记系统。申请人需提供以下信息(包括但不限于):申请人信息(著作权人或代理人)、作品名称、作品类型、创作日期、第一次发表日期、作品复制件、电子签名等。完成信息填写后,查看支付步骤中自动计算的金额,并进行在线支付(可使用信用卡、实时转账、银行转账、手机支付等方式)。
2. 窗口办理
申请人可以到版权委员会办理版权登记业务(地址:首尔市龙山区厚岩路107号,1、16楼),与版权委员会登记受理部负责人员进行沟通,提交申请文件,并使用信用卡或现金支付版权登记费用。本报告总结了作品版权登记所需提交的主要材料(表5及表6),申请人可在版权委员会官网下载相关文件(网址:https://www.cros.or.kr/psnsys/cmmn/infoPage.do?w2xPath=/ui/twc/reginf/regapp/regApp_dw.xml)。
表5 版权登记(一般作品)所需主要文件
表6 版权登记(计算机程序作品)所需主要文件
3. 邮寄办理
申请人可在版权委员会官网下载版权登记所需文件(表5及表6)后进行填写,并将相关费用兑换成邮政汇票,附在申请材料中通过挂号邮件邮寄至指定地址:(04323) 서울특별시 용산구 후암로 107(동자동) 게이트웨이타워 5층 등록임치팀 등록담당자 앞
(三)审核阶段
完成提交版权登记申请后,版权委员会将对申请材料进行审核,自提交之日的4个工作日内完成审核。若申请人提交的材料不符合要求或不完整,需进行补充提交,并且审核流程将在文件补充完毕后重新启动。版权登记申请被拒绝有以下6种常见情况:
1.申请登记版权的对象不是作品;
2.申请登记版权的作品不属于《韩国版权法》第7条规定的受保护作品种类;
3.申请人无资格或未经授权进行版权登记;
4.申请材料不符合要求或不完整,并且未及时补充;
5.未依照《韩国版权法》第53条和第54条规定提供版权登记申请信息;
6.版权登记申请不符合法律规定的格式或形式。
(四)审核结果通知
1.审核通过:授予版权登记证书
若审核通过,版权委员会将按照申请人在提交申请时指定的方式授予版权登记证书(表7)。
表7 版权登记证书领取方式
2.审核不合格:发出拒绝通知
若申请材料审核不合格,版权委员会将发送拒绝通知至申请人,并将申请材料一并退回。申请人可以在收到拒绝通知的一个月内提出异议要求再审。
特别鸣谢黄哲敏老师对本文的支持
黄哲敏老师是深圳市铭粤知识产权代理有限公司的专利代理师,主要负责国内专利申请、审查意见答辩、韩国涉外专利申请和审查意见答辩、韩语涉外翻译及其相关业务。
中文
ENGLISH

